Membership Renewal features to strengthen community
in the atmospheric sciences.

Project Type: UX/Product Feature

 

Advancing the atmospheric and related sciences for the benefit of society, one membership renewal at a time.


Overview

At the American Meteorological Society (AMS), progress is made by the hard work of its robust community of members. As part of the AMS’s Marketing and Design team, I worked on designing our service’s user experience, iterating on existing processes, and strategizing on the best way to put our member’s scientific work in the forefront.

Through data gathered from ongoing member surveys and membership renewal trends, a need for auto-renewal and payment method storage features was identified by our Membership department. This case study explores the implementation of these features into our existing Account Management interface.

 

Role

Visual Design Manager – Strategy, Research, Design, Prototyping, Development support, Iteration Maintenance, User Testing

Team

Front end developer, Senior Back-end Developer
Leadership (Membership Director, Digital Products and Technology Director)
Membership Department Staff
Project Management


The Goal

We wanted to provide users an easy solution for opting into or out of auto-renewing their yearly memberships through the Account Management page. In addition, we wanted to allow users to be able to save and select preferred methods of payments for auto-renewal through a wallet-like interface.

 

Toggle Auto-Renew on and off

The problem:

AMS memberships last for a calendar year and require active renewal at the beginning of every new year. Existing members who needed to renew their membership would either have to go through a renewal process that is the same and just as long as signing up to be a new member, or fill out a paper form and submit it via mail.

The Approach:

We did an audit of existing renewal options and created a customer journey map from data collected by our Membership department as part of the design discovery process. Pain points were identified and were used in creating the solution. Project requirements stated that this feature be housed within the Account Management page, so an audit of the existing structure of the page was done to see where such a feature could be implemented.

 

Customer Journey Map for Existing Renewal Process

My Account Interface prior to implementation of Auto-Renewal Feature

 
 
 

Payment Method Selection For Auto-renewal

The problem:

Existing renewal methods did not require the saving of payment methods because a user would essentially go through the join process for a brand new member. This process prompted users for payment information, but had no capability to save this information for future use. With the implementation of auto-renewal, we needed a way for multiple payment methods to be saved and for one to be selected as the default payment method for membership renewal. A "Wallet-like" feature was requested by stakeholders.

The Approach:

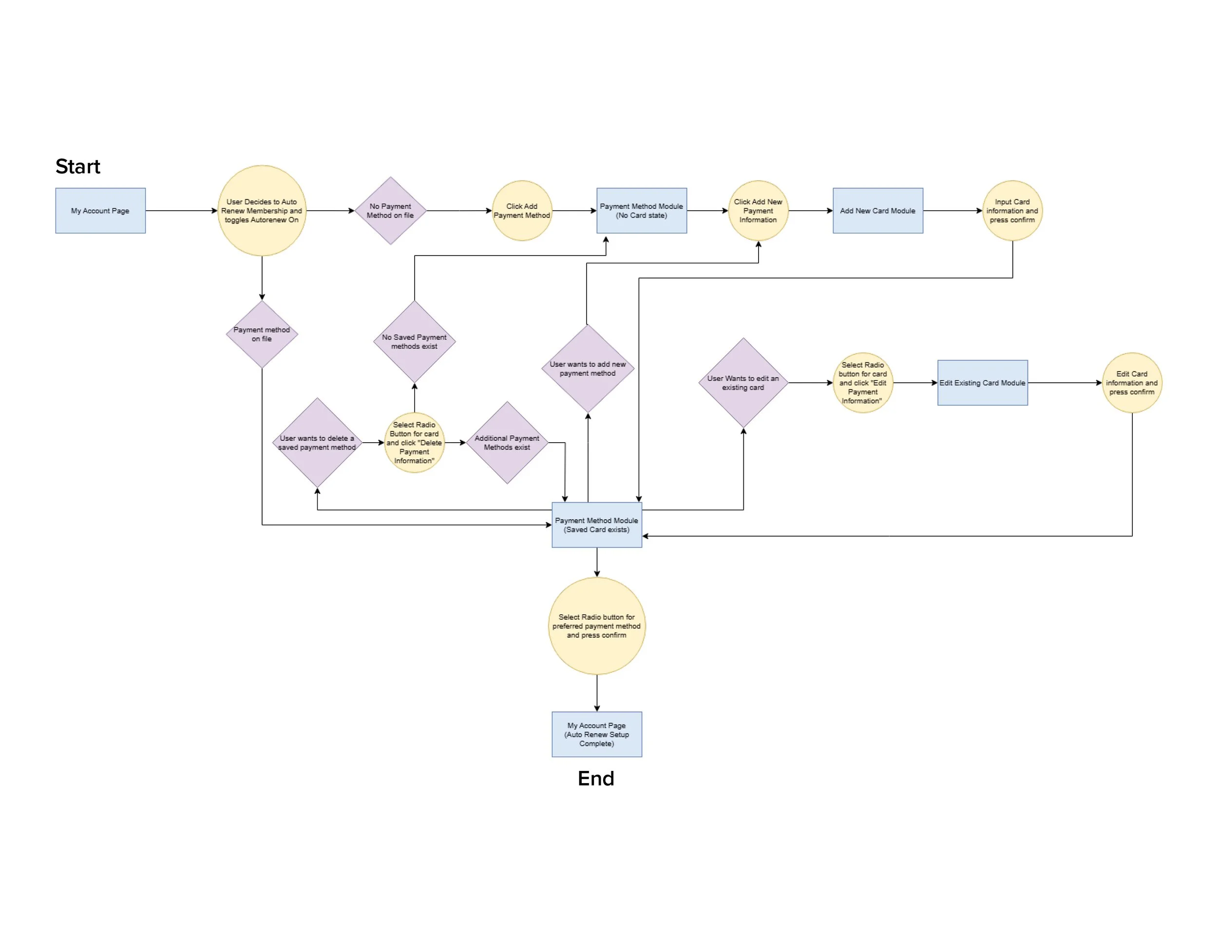
Research was done on wallet interfaces by other payment systems to see what existing features could be utilized. Project goals were analyzed and a user flow diagram was created to define the high level flow for the payment management process. The user flow diagram was used to develop screens for all instances, which were then converted into an interactable prototype. This prototype was put through feedback sessions and user testing by stakeholders. Based on feedback and evolving business requirements, the prototype was iterated on until a final version was approved.

 

Research on existing wallet designs

Selected Screens from Interactable prototype

User Flow Diagram for managing payment methods

 
 

The Outcome

The Results

The Executive team and Membership department were very satisfied with how the features were implemented. The Membership department reported that ~40% of prior year's members opted to auto-renew their memberships in the year after the feature was implemented. With almost half of existing members opting to utilize this new feature, the organization was able to re-strategize marketing efforts towards the needs of those who were not willing to auto-renew.


Next Steps

The wallet feature, once implemented, was discussed as a flexible module that could be used anywhere in our web infrastructure that needed this sort of payment interaction. Our next steps would be to monitor user feedback and evolving business requirements for this module to ensure it is scaling and adapting to an increased number of users and seeing if it would endure a wider scope of use.